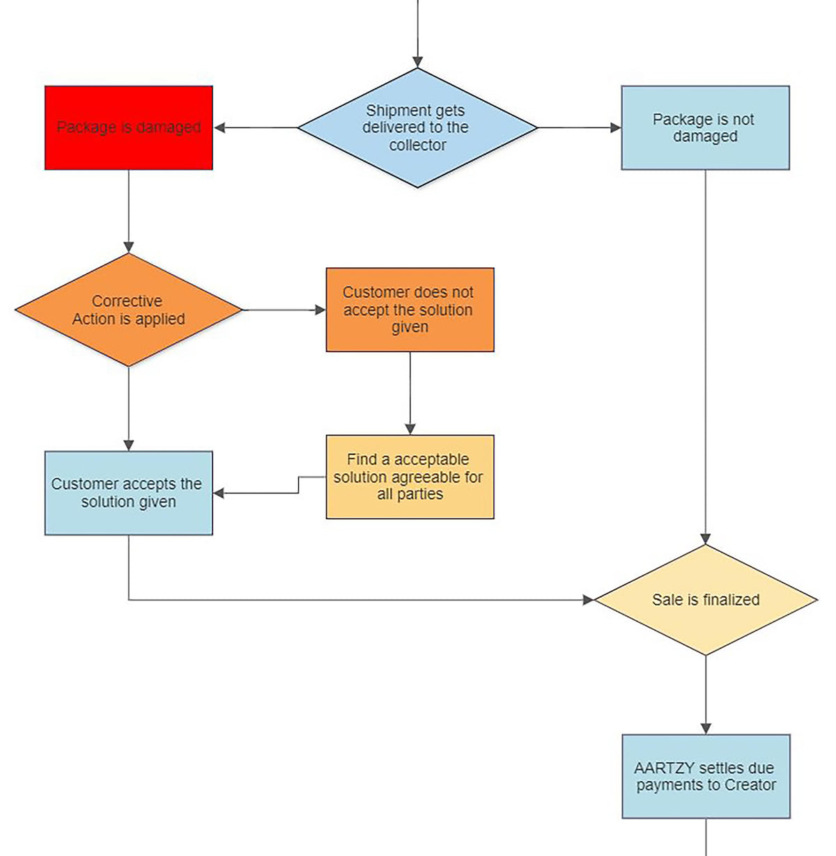
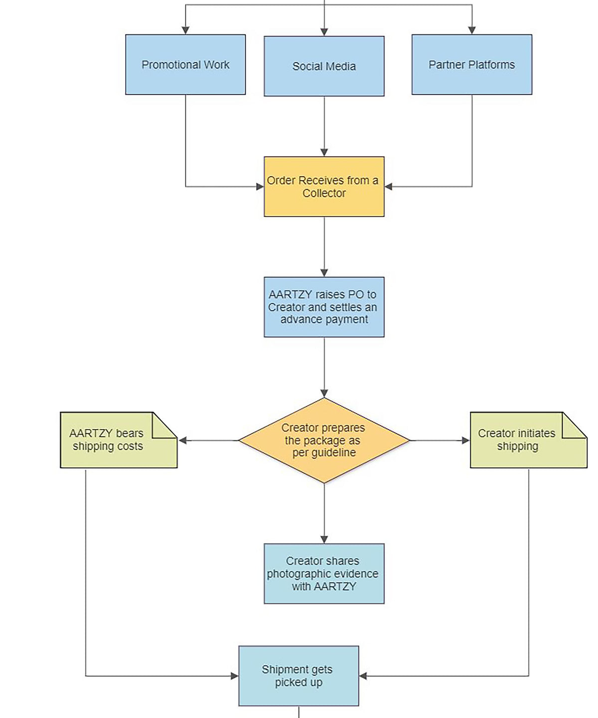
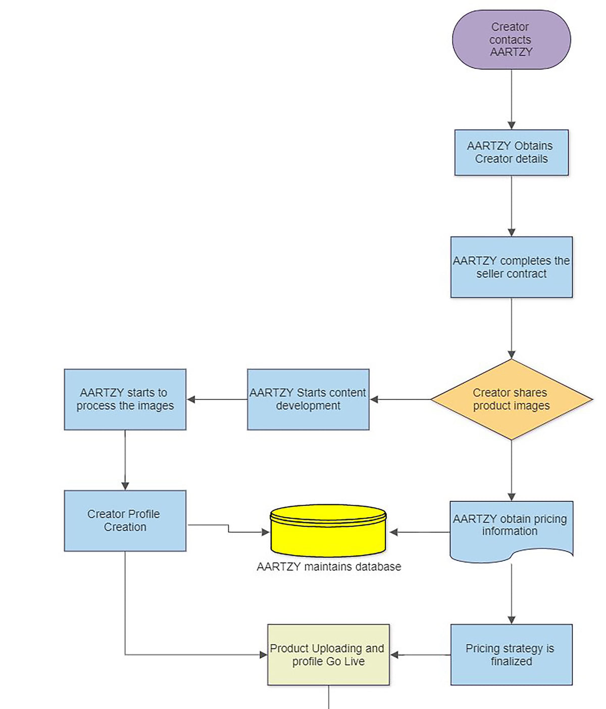
Selling on Aartzy
Get 10% off on $1000+ orders. AARTZY10
Worldwide Free Shipping for ALL our Products
From Experienced and Emerging Sri Lankan Artists.
You're away from free shipping
Congrats! You always receive free shipping with us.
Your cart is empty
Shop allAdd order note
Share your cart
Use this link to send your cart to yourself or others.
Cart updated ()
. Discount code automatically applied at checkout.
Error