sri lankan theme

Selling on Aartzy

SELLER CONDITIONS

  • Agreement

Aartzy and the Creator agree to terms in a signed contract outlining their roles, responsibilities, and obligations.

  • Scope

Creators supply artworks (“Creations”) to Aartzy for sale, subject to these terms.

  • Quality Guarantee

All Creations must be:

- Of high, merchantable quality
- Fit for purpose
- Free from defects
- Made with proper workmanship and materials

  • Duration

The contract is valid from the Effective Date until terminated in writing by either party. Extensions may be agreed in writing.

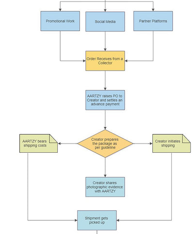
  • Orders

- Aartzy issues Purchase Orders specifying details of Creations.
- If terms conflict, Purchase Order terms prevail.
- Aartzy may request changes with reasonable notice.

  • Delivery

Creators must package securely (frame, tissue paper, bubble wrap, foam, wooden crate).

Deadlines:

- Originals: within 2 days
- Reproductions: 7–25 days depending on type
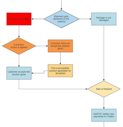
- Damaged items must be replaced free within 7 days, or refunded per Aartzy’s Return Policy.
- Shipping is handled by the Creator, with photos required for insurance.

  • Delays

Delays must be reported. Extensions may be granted for Force Majeure or Aartzy’s own delays.

  • Pricing

- Agreed in advance, fixed for contract duration unless both parties agree to changes
- Excludes taxes

  • Payments

- 60% within 2 business days of Purchase Order
- 40% + shipping (if applicable) within 2 business days after buyer confirms receipt in good condition
- Payments via PayPal, Bank Transfer, or Cheque

  • Creator’s Responsibilities

- Meet deadlines and quality standards
- Provide photos of work and packing
- Handle shipping if agreed, and share tracking info
- Replace or fix non-compliant works promptly

  • Aartzy’s Responsibilities

- Commission: minimum 18% of sale price
- Manage promotion, image processing, sales, and coordination
- Reimburse Creator’s shipping costs (if Creator manages shipping)
- Provide necessary information and marketing support

  • Taxes

All taxes/customs to be paid by the buyer.

  • Guarantee

Creator must replace defective works free of charge.

  • Indemnity

Creator indemnifies Aartzy against losses, claims, or third-party disputes due to breach.

  • Liability

Aartzy is not liable for indirect or incidental damages (loss of profit, revenue, etc.).

  • Termination

Either party may terminate with 30 days’ notice if:

- Terms are breached and not corrected
- A party becomes insolvent or liquidates

  • Confidentiality

Both parties must keep business information private unless:

- Publicly available
- Required by law

  • Force Majeure

Neither party is liable for delays caused by events beyond their control (war, strikes, natural disasters, etc.).

  • General Terms

- Governed by Sri Lankan law
- Disputes settled in Sri Lankan courts
- Creator must get Aartzy’s approval for any publicity/advertising
- All communication in English
- No third-party delegation without Aartzy’s consent
- Modifications must be in writing and signed by both parties.

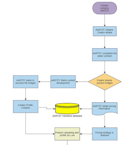
SELLING PROCESS

JOIN AS A SELLER